十大体育网站推荐app下载入口-Baidu百科
首页
关于我们
十大体育网站简介
管理服务
制度建设
信息公开
团队团队
视觉设计系
环境设计系
工业设计系
公共艺术系
美术系
服装设计系
音乐系
艺术与科技系
本科教学
专业介绍
培养方案
教学管理
实践教学
教学改革
研究生教育
教学管理
培养动态
培养方案
硕导简介
研究创作
科研指南
员工动态
研创成果
员工工作
学团活动
学子风采
学团组织
创新创业
学团文件
心理工作
员工工作
七十周年校庆专栏
员工动态
员工活动
员工风采
员工组织
艺基金
党建工作
党建活动
党员风采
党内文件
党务公开
工会妇委会
不忘初心 牢记使命
当前位置:
首页
>
研究创作
>
正文
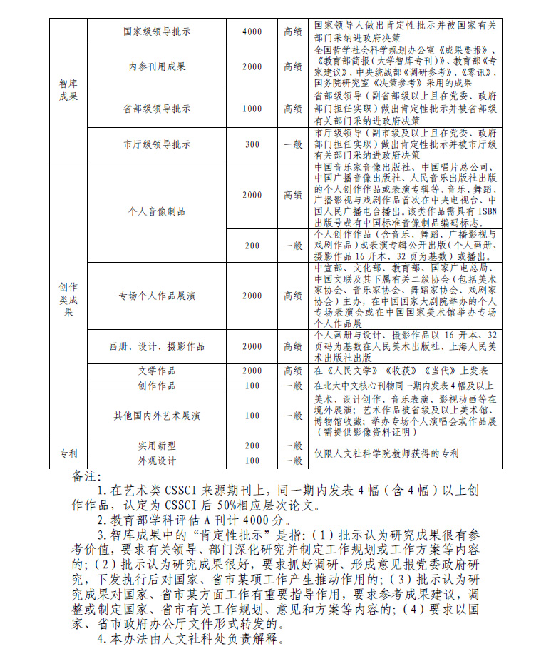
十大体育网站科学研究工作计分办法(人文社科类 2018~2020聘期 )
【来源:十大体育网站 | 发布日期:2019-01-03 】 点击数:
关闭
打印